资源中心


概览

云主机:运行在物理机上的虚拟机实例,具有独立的IP地址,可以访问公共网络,运行应用服务。

功能框架

云主机包括以下核心功能组件:
  • 云主机实例:运行在物理机上的虚拟机实例,包含CPU、内存、操作系统、网络配置、磁盘等基础资源组件。
  • 镜像:云主机使用的镜像模板文件,为云主机提供操作系统。
  • 主存储:用于存储云主机磁盘文件(包括:根云盘、数据云盘、根云盘快照、数据云盘快照、镜像缓存等)的存储服务器。
  • 快照:某一时间点某一磁盘的数据状态文件。做重要操作前,对云主机根云盘、数据云盘做特定时间点的临时状态保留,方便出现故障后迅速回滚。
  • 网络:
    • 扁平网络:可与物理机网络直通,也可直接访问互联网的网络。云主机可使用扁平网络提供的分布式EIP访问公有网络。
    • VPC网络:云主机使用的私有网络,可通过VPC路由器访问互联网。
  • 安全组:为云主机网卡提供安全控制,按照指定的安全规则对进出网卡的TCP/UDP/ICMP等数据包进行有效过滤。
图 1所示:
图 1. 云主机功能框架图


功能优势

云主机具备以下功能优势:
  • 高可用性:云主机支持设置高可用模式,当云主机因突发异常(非计划)导致停机时,该策略可触发云主机自动重启,提高云主机可用性。
  • 安全性:
    • 云主机控制台为用户提供了快捷监控管理云主机的入口,用户必须具有相应权限才可登录云主机控制台。
    • 云主机支持防IP/MAC/ARP欺诈,在物理机数据链路层隔离由云主机向外发起的异常协议访问,阻断云主机MAC/ARP欺骗,在物理机网络层防止云主机IP欺骗。
    • 云主机支持创建镜像,将云主机数据信息完整包含在镜像中,通过镜像快捷复制相应资源。
    • 云主机支持创建快照,做重要操作前,对云主机创建快照,保留特定时间点的数据状态,方便出现故障后迅速回滚。
    • 云主机支持明文密码加密存放,从而保护云主机敏感数据。
    • 云主机支持设置删除策略,包括:立刻删除、延时删除、永不删除;UI界面对云主机删除提供保护机制,系统会提醒删除云主机的后果,用户需确认后才能进行删除,降低误操作风险。
    • 云主机支持基于角色的访问控制和权限管理。
    • 云主机支持操作日志与审计,可满足用户进行安全分析、入侵检测、资源变更追踪以及合规性审计等需求。
  • 弹性:
    • 云主机支持在线修改CPU/内存,以及对加载的根云盘/数据云盘在线扩容,用户可根据业务变化自由变更云主机配置。
    • 云主机支持弹性伸缩,系统可根据业务变化自动触发云主机弹性伸缩或弹性自愈。

应用场景

云主机具备以下典型应用场景:
  • 打破传统IT信息孤岛

    将企业的业务整合上云,实现真正意义的互联网+。把企业信息服务系统从传统笨重的物理服务器搬迁到灵活的云主机之中,集中优化利用资源,减少重复投资。通过智能的负载均衡服务实现资源的合理化调度,同时具备的高可用能力从容面对各种突发异常,保障业务连续性。

  • 提高企业开发、测试效率

    在现代IT企业环境里,传统开发测试环境部署慢、审批周期长,严重制约业务上线周期。通过在线资源分配实现秒级开发测试环境的搭建和回收,从而加速企业产品开发测试节奏,加快业务上线速度。在同一个资源池中,企业可利用云主机封装的环境白天进行开发,晚上自动化测试;当前应用开发完毕,对应云主机所占用的资源可以快速释放并安排给其他项目;还可预先规划资源配置,按需申请立刻分配。

  • 企业PaaS/SaaS服务

    对于无法将PaaS/SaaS服务迁移到公有云的企业,可通过ZStack Cloud搭建私有云环境,将PaaS/SaaS服务部署在云主机上,利用ZStack Cloud的弹性、稳定、高并发等特点确保企业对外服务安全稳定高效。

  • 提供安全演练环境

    近年来网络攻防向攻击方倾斜,各种高危漏洞、APT定向攻击、计算机病毒层出不穷,企业面临严峻的云安全挑战。企业可利用云主机搭建完全隔离的安全演练环境,并结合监控报警、日志审计、漏洞管理、防病毒等手段,保障业务安全。

  • 3D渲染/人工智能/云桌面
    对于透传GPU设备的云主机,拥有强劲的计算能力,可用于3D渲染、人工智能、云桌面等瘦终端场景。
    • 3D渲染

      3D渲染常见于电影制作或三维视频游戏,由于计算强度要求极高,多依赖GPU服务器集群提供运算能力支撑。ZStack Cloud提供GPU设备透传功能,在性能损失极低的情况下(5%以内)同时可获得集中高效的集群管理功能,再配合智能监控以及计费功能,可以形成一整套便捷高效的渲染农场方案。

    • 人工智能

      通过使用透传GPU设备的云主机,可搭建基于TensorFlow等框架的人工智能应用,GPU设备强大的计算能力可充分满足大规模模型训练对基础设施的要求。

    • 云桌面

      GPU设备在云桌面应用领域一直占据重要地位,其不仅带来桌面视觉体验的全面升级,而且在特殊应用程序中承担主力计算角色,完全代替传统PC图站,让用户在更安全的环境中进行3D设计等工作。通过使用透传GPU设备的云主机,并配合RDP、PCoIP等协议,可充分享受显卡能力,获取逼近本地物理机的用户体验。


清单

属性

名字 描述 可选的 可选的参数值 起始支持版本
uuid 请参见 资源属性 0.6
name 请参见 资源属性 0.6
description 请参见 资源属性 0.6
zoneUuid 所在区域的uuid,请参见 区域(Zone) location 0.6
clusterUuid 所在集群的uuid, 请参见 集群(Cluster)location 0.6
hostUuid 运行云主机当前的物理主机uuid, 请参见 物理主机(Host) and location 0.6
lastHostUuid 上一次运行云主机的物理主机uuid, 请参见 物理主机(Host)and location 0.6
imageUuid 用于创建云主机根云盘的镜像uuid, 请参见 镜像(Image) 0.6
instanceOfferingUuid 计算规格的uuid, 请参见 计算规格(Instance Offering) 0.6
rootVolumeUuid 云主机根云盘的uuid,请参见 云盘(Volume) 0.6
platform 4.5.0
architecture 架构类型 4.5.0
memorySize 4.5.0
defaultL3NetworkUuid 云主机默认L3网络的uuid,请参见 L3 networknetworks 0.6
cpuSpeed VCPU速度, 请参见 CPU capacity 0.6
cpuNum VCPU数目, 请参见 CPU capacity 0.6
allocatorStrategy 主机分配策略, 请参见 allocator strategy
  • DefaultHostAllocatorStrategy
  • LastHostPreferredAllocatorStrategy
  • LeastVmPreferredHostAllocatorStrategy
  • MinimumCPUUsageHostAllocatorStrategy
  • MinimumMemoryUsageHostAllocatorStrategy
  • MaxInstancePerHostHostAllocatorStrategy
0.6
type

云主机类型

  • UserVm: 用户创建的云主机
  • ApplianceVm: ZStack Cloud创建的帮助管理云的云主机
  • UserVm
  • ApplianceVm
0.6
hypervisorType 云主机的虚拟机管理程序类型, 请参见 物理主机(Host)和 hypervisor type
  • KVM
0.6
state 云主机的可用状态, 请参见state
  • Created
  • Starting
  • Running
  • Stopping
  • Stopped
  • Rebooting
  • Destroying
  • Destroyed
  • Migrating
  • Expunging
  • Pausing
  • Paused
  • Resuming
  • VolumeMigrating
  • Unknown
0.6
guestOsType 操作系统类型 4.5.0
createDate 请参见 资源属性 0.6
lastOpDate 请参见 资源属性 0.6

示例

{     "inventories": [         {             "allVolumes": [                 {                     "actualSize": 7995392,                     "createDate": "Sep 29, 2022 5:33:11 PM",                     "description": "Root volume for VM[uuid:d223cdf002924bd6a8d7eac1542e8387]",                     "deviceId": 0,                     "format": "qcow2",                     "installPath": "/cloud_ps/rootVolumes/acct-36c27e8ff05c4780bf6d2fa65700f22e/vol-5239c2c6714047d19e6db2d693a54d80/5239c2c6714047d19e6db2d693a54d80.qcow2",                     "isShareable": false,                     "lastOpDate": "Sep 29, 2022 5:33:11 PM",                     "name": "ROOT-for-test",                     "primaryStorageUuid": "e6493bf67dbf42e3867912d51252c289",                     "rootImageUuid": "7e90e873a776485d8b65a6471e278330",                     "size": 12682240,                     "state": "Enabled",                     "status": "Ready",                     "type": "Root",                     "uuid": "5239c2c6714047d19e6db2d693a54d80",                     "vmInstanceUuid": "d223cdf002924bd6a8d7eac1542e8387"                 }             ],             "allocatorStrategy": "LeastVmPreferredHostAllocatorStrategy",             "architecture": "x86_64",             "clusterUuid": "26ddf9a8da2e41ee806c135e73979d00",             "cpuNum": 1,             "cpuSpeed": 0,             "createDate": "Sep 29, 2022 5:33:11 PM",             "defaultL3NetworkUuid": "0b0d6fc9a3574d77bdc66c3854b76305",             "description": "",             "guestOsType": "Linux",             "hostUuid": "6010271d3375483dbc922553fd232f86",             "hypervisorType": "KVM",             "imageUuid": "7e90e873a776485d8b65a6471e278330",             "instanceOfferingUuid": "a2013b25ee1b4f4abd2d9ea41162e56f",             "lastHostUuid": "6010271d3375483dbc922553fd232f86",             "lastOpDate": "Sep 29, 2022 5:33:13 PM",             "memorySize": 1073741824,             "name": "test",             "platform": "Linux",             "rootVolumeUuid": "5239c2c6714047d19e6db2d693a54d80",             "state": "Running",             "type": "UserVm",             "uuid": "d223cdf002924bd6a8d7eac1542e8387",             "vmCdRoms": [                 {                     "createDate": "Sep 29, 2022 5:33:11 PM",                     "deviceId": 0,                     "lastOpDate": "Sep 29, 2022 5:33:11 PM",                     "name": "vm-d223cdf002924bd6a8d7eac1542e8387-cdRom",                     "uuid": "cfe7b9a90fae4de688a688d9843a8e3b",                     "vmInstanceUuid": "d223cdf002924bd6a8d7eac1542e8387"                 }             ],             "vmNics": [                 {                     "createDate": "Sep 29, 2022 5:33:11 PM",                     "deviceId": 0,                     "driverType": "virtio",                     "gateway": "192.168.1.254",                     "hypervisorType": "KVM",                     "internalName": "vnic3.0",                     "ip": "192.168.1.37",                     "l3NetworkUuid": "0b0d6fc9a3574d77bdc66c3854b76305",                     "lastOpDate": "Sep 29, 2022 5:33:11 PM",                     "mac": "fa:1c:43:88:06:00",                     "netmask": "255.255.0.0",                     "type": "VNIC",                     "usedIps": [                         {                             "createDate": "Sep 29, 2022 5:33:11 PM",                             "gateway": "192.168.1.254",                             "ip": "192.168.1.37",                             "ipInLong": 3232235813,                             "ipRangeUuid": "65b4d8c93f7d4f768ceb40e2b7a8a5eb",                             "ipVersion": 4,                             "l3NetworkUuid": "0b0d6fc9a3574d77bdc66c3854b76305",                             "lastOpDate": "Sep 29, 2022 5:33:11 PM",                             "netmask": "255.255.0.0",                             "uuid": "d870314be51b349882352da7b8c10593",                             "vmNicUuid": "08859ad18bf64b7fb1640f84839e7110"                         }                     ],                     "uuid": "08859ad18bf64b7fb1640f84839e7110",                     "vmInstanceUuid": "d223cdf002924bd6a8d7eac1542e8387"                 }             ],             "zoneUuid": "398ba10f6bf54a9faf54a5edb6523b4d"         }     ],     "success": true }

位置(Location)

云平台通过区域(zones)、集群(clusters) 和物理主机(hosts)组织计算资源(computing resources), 因此云主机的位置可以通过zoneUuid、 clusterUuid 和hostUuid标识。
  • 当云主机开始运行后, 这些UUIDs会被设置为标识云主机当前位置的值;
  • 当云主机停止运行后, hostUuid会被设置为NULL,zoneUuid和clusterUuid会保持不变;
  • lastHostUuid比较特别, 因为它代表了云主机上次运行的物理主机;
  • 对于新创建的云主机, lastHostUuid被设置为NULL;
  • 一旦云主机停止运行, lastHostUuid就被设置为之前的hostUuid值。

网络(Networks)

云主机可以有一个或多个L3网络;vm nics 包含了每个L3网络的IP地址、子网掩码和MAC地址信息。
  • 如果一个云主机有不止一个L3网络,那么它必须设置一个默认的L3网络,这个网络提供默认的路由(routing)、 DNS 和物理主机名;
  • 如果一个云主机只有一个L3网络, 那么它就自动成为默认的L3网络。
下面的示例帮助理解什么是默认的L3网络。 假设有一个如图 1所示的用户云主机:
图 1. 用户云主机


云主机所连接的三个L3网络都提供SNAT服务,并且默认的L3网络是10.10.1.0/24:
CIDR: 10.10.1.0/24 Gateway: 10.10.1.1 DNS domain: web.tier.mycompany.com
那么云主机的路由表(routing table)将会是这样:
default via 10.10.1.1 dev eth0 10.10.1.0/24 dev eth0  proto kernel  scope link  src 10.10.1.99 192.168.0.0/24 dev eth1  proto kernel  scope link  src 192.168.0.10 172.16.0.0/24 dev eth2  proto kernel  scope link  src 172.16.0.55
可见,默认路由(default routing)指向了10.10.1.1,也就是默认L3网络的网关;同时云主机的/etc/resolv.conf如下所示:
search web.tier.mycompany.com nameserver 10.10.1.1
就是说DNS域也是来自默认L3网络; DNS域名服务器(DNS name server)也是设置为10.10.1.1, 因为默认L3网络提供了DNS服务器; 最终, 云主机的FQDN(Full Qualified Domain Name)看起来会像这样:
vm2.web.tier.mycompany.com

它是从DNS域扩展而来的。

云主机网络接口清单(VM Nic Inventory)

名字 描述 可选的 可选的参数值 起始支持版本
uuid 请参见 资源属性 0.6
vmInstanceUuid 父云主机的uuid 0.6
l3NetworkUuid 网卡所绑定的三层网络UUID 0.6
ip IP地址 0.6
mac MAC地址 0.6
hypervisorType 虚拟化类型 0.6
netmask 子网掩码 0.6
gateway 网关 0.6
metaData 内部使用的保留域 0.6
deviceId 标识网卡在客户操作系统(guest operating system)以太网设备中顺序的整形数字。 例如, 0通常代表eth0,1通常代表eth1。 0.6
usedIps 0.6
ipVersion IP地址版本 0.6

示例

{     "inventories": [         {             "createDate": "Sep 1, 2021 1:19:41 PM",             "deviceId": 0,             "driverType": "virtio",             "gateway": "10.34.0.1",             "hypervisorType": "KVM",             "internalName": "vnic7.0",             "ip": "10.34.0.199",             "l3NetworkUuid": "fa7ae74a3bc64532b672bcdac820c3c6",             "lastOpDate": "Sep 1, 2021 1:19:41 PM",             "mac": "fa:4e:29:d7:6e:00",             "netmask": "255.255.255.0",             "type": "VNIC",             "usedIps": [                 {                     "createDate": "Sep 1, 2021 1:19:41 PM",                     "gateway": "10.34.0.1",                     "ip": "10.34.0.199",                     "ipInLong": 170000583,                     "ipRangeUuid": "e04aea52053443de9bb7b82af8233303",                     "ipVersion": 4,                     "l3NetworkUuid": "fa7ae74a3bc64532b672bcdac820c3c6",                     "lastOpDate": "Sep 1, 2021 1:19:41 PM",                     "netmask": "255.255.255.0",                     "uuid": "0a678264c3d338358a6c1615d808a8e4",                     "vmNicUuid": "2e1d6026e32e402ca1d3db5119940f29"                 }             ],             "uuid": "2e1d6026e32e402ca1d3db5119940f29",             "vmInstanceUuid": "8049b3be8efb46c6aa143236d184c843"         }     ],     "success": true }

云盘(Volumes)

allVolumes域是由Volumes组成的列表,其中包含了根云盘(root volume)和数据云盘(data volumes)。如果要找出其中的根云盘,用户可以通过迭代这个列表,并检查云盘的类型或者使用域`rootVolumeUuid`来匹配云盘的UUID。根云盘会一直伴随云主机,直到云主机被删除。

虚拟机管理程序类型(Hypervisor Type)

根据云主机创建方式的不同,云主机的虚拟机管理程序类型可能是从镜像的虚拟机管理程序类型,或物理主机的虚拟机管理程序类型继承而来的。
  • 从RootVolumeTemplate创建的虚拟机:

    由于镜像中已经安装有操作系统,云主机会被创建在和镜像有相同虚拟机管理程序类型的物理主机上,因此云主机的虚拟机管理程序类型是从镜像继承而来的。

  • 从ISO文件创建的虚拟机:

    由于会使用ISO安装操作系统到云主机的空白根云盘上, 云主机可能被创建在拥有任何类型的虚拟机管理程序的物理主机上,因此云主机的虚拟机管理程序类型是从创建的物理主机上继承而来的。

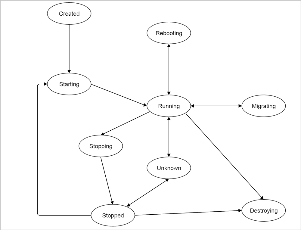
可用状态(State)

云主机的生命周期中有以下数种可用状态。
  • Created

    在这种状态时,云主机还只是创建于数据库中的一个记录而已, 并没有在任何物理主机上启动。这个状态仅在创建一个新的云主机的时候出现。

  • Starting

    在这种状态时,云主机正在一个物理主机上启动。

  • Runnig

    在这种状态时,云主机正在一个物理主机上运行。

  • Stopping

    在这种状态时,云主机正在一个物理主机上停止过程中。

  • Stopped

    在这种状态时,云主机已经停止,没有运行在任何物理主机上。

  • Rebooting

    在这种状态时,云主机正在上次运行的物理主机上重启。

  • Destroying

    在这种状态时,云主机正在被删除。

  • Destroyed

    在这种状态时,云主机已经被删除。

  • Migrating

    在这种状态时,云主机正在被迁移到另一个物理主机上。

  • Expunging

    在这种状态时,云主机的数据库正在被删除。

  • Pausing

    在这种状态时,云主机正在一个物理主机上暂停运行过程中。

  • Paused

    在这种状态时,云主机已经暂停运行。

  • Resuming

    在这种状态时,云主机正在从暂停状态恢复到运行状态的过程中。

  • VolumeMigrating

    在这种状态时,云主机根云盘正在从本地存储迁移到其它物理主机。

  • Unknown

    由于某些原因,例如,由于失去和物理主机的连接,云平台不能检查物理主机的可用状态。

图 2所示:
图 2. 云主机可用状态转换图


云平台会使用VmTracer来周期性的跟踪云主机的状态; 默认的间隔时间(interval)是60秒。云主机的状态可能会被云平台之外的因素影响。
  • 例如,物理主机掉电(power outage)会导致所有该物理主机上运行的云主机停止运行;一旦VmTracer检测到云主机的实际状态和数据库中的记录不匹配,数据库会被更新为实际的状态。
  • 如果VmTracer不能成功检查云主机的状态,例如,由于云平台管理节点和物理主机之间的连接丢失, 云主机会被设置为Unknown状态;一旦VmTracer再次成功检测到云主机的状态,例如, 云平台管理节点和物理主机之间的连接恢复之后, 云主机的状态也会被更新为实际的状态。

CDROM清单(VmCdRom inventory)

名字 描述 可选的 可选的参数值 起始支持版本
uuid 请参见 资源属性 3.3.0
name 请参见 资源属性 3.3.0
description 请参见 资源属性 3.3.0
deviceId 标识虚拟光驱在客户操作系统(guest operating system)中顺序的整形数字。 例如, 0通常代表CDRO,1通常代表eth1。 3.3.0
isoInstallPath 在镜像服务器上的安装路径 3.3.0
isoUuid ISO的UUID 3.3.0
vmInstanceUuid 云主机UUID 3.3.0
groupBy 以字段分组,相当于MySQL中的group by关键字。例如groupBy=type 3.3.0
createDate 请参见 资源属性 3.3.0
lastOpDate 请参见 资源属性 3.3.0
userTags 用户标签,请参见 创建用户标签(CreateUserTag) 3.3.0
systemTags 系统标签,请参见 创建系统标签(CreateSystemTag) 3.3.0
示例
{     "inventories": [         {             "createDate": "Jan 15, 2019 4:59:25 PM",             "deviceId": 0,             "lastOpDate": "Jan 15, 2019 4:59:25 PM",             "name": "vm-6e243d2edf8443a4968d3878a4fed2a6-cdRom",             "uuid": "29f6e8c277a94e57bd0b7c627bd65e85",             "vmInstanceUuid": "6e243d2edf8443a4968d3878a4fed2a6"         }     ],     "success": true } 

云主机优先级配置清单(VmPriorityConfig Inventory)

名字 描述 可选的 可选的参数值 起始支持版本
uuid 请参见 资源属性 3.7.0
accountUuid 账号UUID 3.7.0
cpuShares 3.7.0
level 优先级级别 3.7.0
oomScoreAdj 3.7.0
groupBy 以字段分组,相当于MySQL中的group by关键字。例如groupBy=type 3.7.0
createDate 请参见 资源属性 3.7.0
lastOpDate 请参见 资源属性 3.7.0
userTags 用户标签,请参见 创建用户标签(CreateUserTag) 3.7.0
systemTags 系统标签,请参见 创建系统标签(CreateSystemTag) 3.7.0
示例
{     "inventories": [         {             "cpuShares": 512,             "createDate": "Oct 16, 2019 9:51:40 AM",             "lastOpDate": "Oct 16, 2019 9:51:40 AM",             "level": "Normal",             "oomScoreAdj": 0,             "uuid": "b29df0c34e874a1c83033a3cfe61f086"         },         {             "cpuShares": 1024,             "createDate": "Oct 16, 2019 9:51:40 AM",             "lastOpDate": "Oct 16, 2019 9:51:40 AM",             "level": "High",             "oomScoreAdj": -900,             "uuid": "c804903064f54e36b3a066be0cd24aef"         }     ],     "success": true } 

云主机GuestTools状态清单(GuestToolsState Inventory)

名字 描述 可选的 可选的参数值 起始支持版本
vmInstanceUuid 云主机UUID 4.6.21
version 云主机GuestTools版本 4.6.21
platform 云主机OS平台类型 4.6.21
osType 云主机OS类型 4.6.21
qgaState 4.6.21
zwatchState 4.6.21
createDate 请参见 资源属性 4.6.21
lastOpDate 请参见 资源属性 4.6.21
示例
{     "inventories": [         {             "createDate": "Apr 12, 2023 1:10:34 PM",             "lastOpDate": "Apr 12, 2023 1:10:34 PM",             "osType": "ubuntu 18.04",             "platform": "Linux",             "qgaState": "NotInstalled",             "version": "4.6.21",             "vmInstanceUuid": "93d0afea996d40cc99b49c22960187ba",             "zwatchState": "Running"         }     ],     "success": true } 

资源分组目录清单(Directory Inventory)

名字 描述 可选的 可选的参数值 起始支持版本
uuid 资源的UUID,唯一标示该资源 5.3.20
name 资源名称 5.3.20
groupName 所属分组 5.3.20
parentUuid 父级目录UUID 5.3.20
rootDirectoryUuid 根目录UUID 5.3.20
zoneUuid 区域UUID 5.3.20
type 目录类型 5.3.20
createDate 创建时间 5.3.20
lastOpDate 最后一次修改时间 5.3.20
示例
{     "inventories": [],     "success": true } 





































































































































































































































































































历史文档

学习路径

ZStack Cloud 产品学习路径

版本号:

5.3.0
4.8.10
常见问题
常见问题
文档反馈

ZStack Cloud 产品学习路径

快速梳理文档,点击相应文本链接,快速跳转到相应文档的页面,学习 ZStack Cloud 产品。

我知道了

升级提醒

若您选择升级至4.0.0及之后版本,请注意以下功能调整:

1. 云路由器全面升级为VPC路由器,云路由网络全面升级为VPC网络,不再单独设云路由器页面。升级全程无感知,相关业务不受任何影响。

2. 企业管理账号体系取代用户组与用户,不再单独设用户/用户组页面,不可再使用用户/用户组账号登录云平台。升级前,请先将“用户组与用户”纳管的账号数据妥善迁移至“企业管理”纳管,再执行升级操作。注意:对于admin创建并具备admin权限的用户账号同步取消,如有需要,可使用企业管理账号体系中的平台管理员实现相同功能。

3. 调整AD/LDAP与账户的对接管理方式,统一由企业管理纳管,不再单独设AD/LDAP页面。升级前,请先将“账户”对接纳管的AD/LDAP账号数据妥善迁移至“企业管理”纳管,再执行升级操作。

如对上述升级提醒有任何疑问或需要升级帮助,请联系ZStack官方技术支持

下载ZStack企业版

您已填写过基本信息?点击这里

姓名应该不少于两个字符
手机号格式错误
验证码填写错误 获取短信验证码 60 秒后可重发
公司名称不应该少于4个字符
邮箱格式错误

下载链接将会通过邮件形式发送至您的邮箱,请谨慎填写。

同意 不同意

我已阅读并同意云轴科技 《法律声明》《隐私政策》用户管理规则及公约

下载ZStack企业版

还未填写过基本信息?点击这里

邮箱或手机号码格式错误
同意 不同意

我已阅读并同意云轴科技 《法律声明》《隐私政策》用户管理规则及公约

验证手机号
手机号格式错误
验证码填写错误 获取短信验证码 60 秒后可重发
同意 不同意

我已阅读并同意云轴科技 《法律声明》《隐私政策》用户管理规则及公约

登录观看培训视频
仅对注册用户开放,请 登录 观看培训视频

业务咨询:

400-962-2212 转 1

售后咨询:

400-962-2212 转 2

其他(漏洞提交、投诉举报等)

400-962-2212 转 3
ZStack认证培训咨询
姓名应该不少于两个字符
手机号格式错误
验证码填写错误 获取短信验证码 60 秒后可重发
公司名称不应该少于4个字符
邮箱格式错误

同意 不同意

我已阅读并同意云轴科技 《法律声明》《隐私政策》用户管理规则及公约

业务咨询:

400-962-2212 转 1

ZStack学院:

training@zstack.io
申请ZStack多机版
姓名应该不少于两个字符
手机号格式错误
验证码填写错误 获取短信验证码 60 秒后可重发
公司名称不应该少于4个字符
邮箱格式错误

同意 不同意

我已阅读并同意云轴科技 《法律声明》《隐私政策》用户管理规则及公约

业务咨询:

400-962-2212 转 1

售后咨询:

400-962-2212 转 2

其他(漏洞提交、投诉举报等)

400-962-2212 转 3
立即咨询
姓名应该不少于两个字符
手机号格式错误
验证码填写错误 获取短信验证码 60 秒后可重发
公司名称不应该少于4个字符
邮箱格式错误

同意 不同意

我已阅读并同意云轴科技 《法律声明》《隐私政策》用户管理规则及公约

业务咨询:

400-962-2212 转 1

售后咨询:

400-962-2212 转 2

其他(漏洞提交、投诉举报等)

400-962-2212 转 3
培训认证合作伙伴申请
姓名应该不少于2个字符
手机号格式错误
验证码填写错误 获取短信验证码 60 秒后可重发
邮箱格式错误
城市名称不应该少于2个字符
公司名称不应该少于4个字符
职位名称不应该少于2个字符

同意 不同意

我已阅读并同意云轴科技 《法律声明》《隐私政策》用户管理规则及公约

业务咨询:

400-962-2212 转 1

商务联系:

channel@zstack.io
ZStack&工信人才联合证书申请
已获得ZStack原厂证书
未获得ZStack原厂证书
请填写您的基本信息
姓名应该不少于2个字符
手机号格式错误
验证码填写错误 获取短信验证码 60 秒后可重发
邮箱格式错误
城市名称不应该少于2个字符
公司/学校名称不应该少于4个字符
证书类型
ZCCT
ZCCE
ZCCA
ZCPC-ISP
ZCIE
ZCOE
申请ZStack&工信人才联合证书须支付工本费,是否可以接受
同意 不同意

我已阅读并同意云轴科技 《法律声明》《隐私政策》用户管理规则及公约

业务咨询:

400-962-2212 转 1

商务联系:

channel@zstack.io

下载链接已发送至您的邮箱。

如未收到,请查看您的垃圾邮件、订阅邮件、广告邮件。 当您收到电子邮件后,请点击 URL 链接,以完成下载。

下载链接已发送至您的邮箱。

如未收到,请查看您的垃圾邮件、订阅邮件、广告邮件。
或点击下方URL链接 (IE内核浏览器请右键另存为), 完成下载:

感谢您使用 ZStack 产品和服务。

成功提交申请。

我们将安排工作人员尽快与您取得联系。

感谢您使用 ZStack 产品和服务。

信息提交成功。

我们将安排工作人员尽快与您取得联系,请保持电话畅通。

感谢您使用 ZStack 产品和服务。

智能助手

预约沟通

联系我们

业务咨询
400-962-2212 转 1
售后咨询
400-962-2212 转 2
其他业务(漏洞提交、投诉举报等)
400-962-2212 转 3

联系我们

回到顶部

产品试用申请
请选择您要试用的产品
ZStack Cloud 企业版
ZStack Cloud 混合云版
ZStack Cloud 基础版
ZStack Cloud 标准版
请填写您的基本信息
姓名应该不少于两个字符
手机号格式错误
验证码填写错误 获取短信验证码 60 秒后可重发
公司名称不应该少于4个字符
邮箱格式错误

商务咨询:

400-962-2212 转 1

售后咨询:

400-962-2212 转 2

商务联系:

sales@zstack.io

成功提交申请。

我们将安排工作人员尽快与您取得联系。

感谢您使用 ZStack 产品和服务。